一、MOSFET 負載開關基本工作原理
MOSFET 負載開關電路主要由 MOSFET(金屬氧化物半導體場效應晶體管)組成。這種電路可以方便地通過邏輯電平來控制負載的通電與斷電狀態。負載通常連接在電源與 MOSFET 的漏極之間。在 MOSFET 的柵極施加邏輯高電平時,N 溝道 MOSFET(N-MOSFET)導通,電流可以從電源流向負載,使負載得電并正常工作;而在柵極施加邏輯低電平時,N-MOSFET 截止,電路斷開,負載失電停止工作。

由于這種開關電路中的 MOSFET 是連接在負載的下方,靠近地電平一側,因此通常被稱為低端負載開關。

由于這種開關電路中的 MOSFET 是連接在負載的下方,靠近地電平一側,因此通常被稱為低端負載開關。
二、高端負載開關電路
在某些特定應用中,例如負載需要接地的電路(如功率放大電路、發射電路或接收電路等),低端負載開關可能不適用。這種情況下,就需要采用高端負載開關電路。高端負載開關電路主要由 P 溝道 MOSFET(P-MOSFET)組成,其位置在負載的上方,靠近電源正極一側。
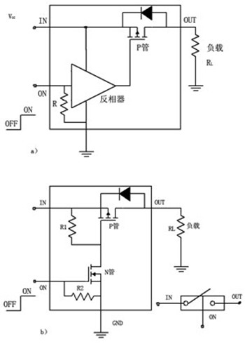
以下是兩種常見的高端負載開關電路構成方式:
由 P-MOSFET 與反相器組成 :如圖(a)所示,

該電路利用反相器來實現邏輯電平的轉換,從而控制 P-MOSFET 的導通與截止,進而實現負載的通斷控制。

該電路利用反相器來實現邏輯電平的轉換,從而控制 P-MOSFET 的導通與截止,進而實現負載的通斷控制。
由 P-MOSFET 與 N-MOSFET 組成 :如圖(b)所示,通過 N-MOSFET 來控制 P-MOSFET 的柵極電壓,實現對 P-MOSFET 的導通與截止控制,從而控制負載的通斷。
三、負載開關 - PMOS 開關電路
負載開關電路主要用于控制后級負載的電源通斷,既可以直接采用集成電路(IC)來實現,也可以使用分立器件進行搭建。分立器件搭建的負載開關電路通常采用 PMOS 管與三極管的組合來實現。
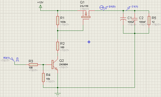
以圖中所示的電路為例,

其中 R5 用于模擬后級負載,Q1 作為開關元件。當 R3 端口的激勵源為高電平時,三極管 Q2 飽和導通。此時,PMOS 管 Q1 的柵源電壓 VGS 低于其閾值電壓 VGSth,Q1 導通,R5 負載得以通電工作。反之,當激勵源為低電平時,Q2 截止,Q1 的柵源電壓升高,Q1 截止,負載 R5 斷電停止工作。電路中的 R3 是三極管 Q2 的限流電阻,用于保護 Q2 不被過大的電流損壞;R4 為偏置電阻,用于設置 Q2 的偏置電壓;R1 和 R2 是 PMOS 管 Q1 的柵極分壓電阻,用于確保在無激勵信號時 Q1 處于截止狀態;C1 和 C2 為輸出濾波電容,用于平滑輸出電壓,減少瞬間電壓波動對負載的影響。

其中 R5 用于模擬后級負載,Q1 作為開關元件。當 R3 端口的激勵源為高電平時,三極管 Q2 飽和導通。此時,PMOS 管 Q1 的柵源電壓 VGS 低于其閾值電壓 VGSth,Q1 導通,R5 負載得以通電工作。反之,當激勵源為低電平時,Q2 截止,Q1 的柵源電壓升高,Q1 截止,負載 R5 斷電停止工作。電路中的 R3 是三極管 Q2 的限流電阻,用于保護 Q2 不被過大的電流損壞;R4 為偏置電阻,用于設置 Q2 的偏置電壓;R1 和 R2 是 PMOS 管 Q1 的柵極分壓電阻,用于確保在無激勵信號時 Q1 處于截止狀態;C1 和 C2 為輸出濾波電容,用于平滑輸出電壓,減少瞬間電壓波動對負載的影響。
〈烜芯微/XXW〉專業制造二極管,三極管,MOS管,橋堆等,20年,工廠直銷省20%,上萬家電路電器生產企業選用,專業的工程師幫您穩定好每一批產品,如果您有遇到什么需要幫助解決的,可以直接聯系下方的聯系號碼或加QQ/微信,由我們的銷售經理給您精準的報價以及產品介紹
聯系號碼:18923864027(同微信)
QQ:709211280

