GaAs二極管是一種新型寬帶隙功率半導體,它為設計人員提供了一種在高性能功率轉換中權衡效率和成本的方法。高壓硅二極管具有較低的正向傳導壓降,但由于其反向恢復行為,會在電源轉換器中造成顯著的動態損耗。碳化硅二極管的反向恢復行為可以忽略不計,但與硅相比,它確實表現出更高的體電容和更大的正向傳導壓降。由于 GaAs 技術能夠提供硅和 SiC的有用特性,本文比較了10kW、100kHz 相移全橋 (PSFB) 的性能。在此應用中對GaAs、SiC 和超快硅二極管進行基準測試的結果表明,GaAs二極管以顯著降低的成本點實現了與SiC相當的整體效率。
1.為什么是砷化鎵?
(1)成本:用于GaAs二極管的晶圓的原材料成本及其固有的較低制造工藝成本,以及低價格實現了SiC性能的重要機會。封裝GaAs二極管的成本約為可比SiC部件的50%至70%。
(2)可用性:GaAs 作為一種材料已經廣泛用于射頻應用,并且是世界上使用量第二大的半導體材料。由于其廣泛使用,它可以從多個來源獲得,其制造工藝類似于硅。這些因素都支持該技術的低成本基礎。
2.軟切換還是硬切換?
與主流硅相比,碳化硅的性能在二極管和晶體管開關特性方面提供了顯著改善,但近年來的趨勢是使用軟開關拓撲在整個轉換器中實現最高水平的性能。這些軟開關拓撲非常適合GaAs二極管,使設計人員能夠從比SiC更低的傳導損耗中受益,而不會遭受普通硅會產生的額外動態損耗。
由于強制零電壓轉換所需的循環諧振能量,軟開關拓撲通常在給定功率輸出的功率半導體中運行更高的RMS電流。具有較低正向壓降的GaAs等技術可以減少這種循環能量造成的損耗,并充分發揮開關零電壓操作的優勢。
3.二極管造成的功率損耗
“理想”二極管將在不產生任何損耗的情況下執行其功能,但任何實際二極管(包括寬帶隙器件)都與這種理想情況不同,其實際行為的不同方面會導致功率損耗。在大多數轉換器中,次級側二極管造成的損耗可以歸為以下三個主要方面之一:
當二極管傳導電流時,非零正向壓降會導致傳導損耗。這種損耗機制與拓撲有關,但通常不是頻率的函數。
由于二極管的體電容引起的損耗,較高的電容導致較高的損耗。這是拓撲/頻率相關的,并且由此產生的損耗強加在轉換器中的其他組件上。
由于拓撲/頻率相關的反向恢復效應造成的損耗。這些損耗在轉換器中的二極管和其他組件中出現。
上述損耗類型的相對水平取決于各個二極管的特性、拓撲選擇和工作頻率。正向傳導損耗相對容易計算,而由于二極管電容和Trr 引起的損耗更復雜。
4.二極管性能比較
在基準測試期間比較了三個二極管,比較如圖1所示。

圖1 基準二極管比較
數據比較表明,從正向傳導性能的角度來看,硅和砷化鎵的性能都更好,尤其是在高結溫下。從開關的角度來看,碳化硅具有明顯更高的電容,但反向恢復時間基本上為零。問題是,對于10kW PSFB 應用,這些二極管特性將如何影響整體效率?
5.二極管造成的PSFB損耗
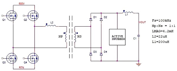
圖2顯示了典型的PSFB拓撲,其中二極管在D1到D4位置進行了基準測試。PSFB 通過以50%的占空比運行Q1/Q3和Q2/Q4晶體管對來運行,每個晶體管對通過控制它們的相對相位來控制功率流。這種操作允許初級側器件Q1-Q4在很寬的負載條件范圍內以零電壓切換工作。
D1-D4的組合電容加到電源變壓器和PCB的分布電容上,會在開關轉換期間導致D1-D4兩端的諧振電壓。

圖2 PSFB拓撲
為防止損壞D1-D4,使用緩沖器將諧振電壓鉗位到可接受的水平。在PSFB中,對有源緩沖器吸收的能量進行量化是衡量動態特性(電容和Trr)影響的直接方法。總轉換器效率與緩沖器耗散的綜合知識允許在此應用中準確地對二極管行為進行基準測試。
6.基準測試結果
原型轉換器設計用于最大500V/30A/10kW 的輸出曲線,圖3顯示了轉換器在600V 輸入下以330V/20A 輸出運行的示例圖。示波器圖中的藍色軌跡(C3) 顯示了在有源緩沖器兩端測得的電壓,并且由于鉗位功率是鉗位電壓的直接函數,因此有源緩沖器設計為使用自己的控制回路運行,以允許用戶將鉗位電壓設置為固定電平。在圖3的示例圖中,這是800V。

圖3 PSFB轉換器工作波形(C1/C2 是Q1/Q3和Q2/Q4對產生的電壓,C4是輸出整流器D1-D4兩端的電壓,C3是L2中的電流)
使用圖2中詳述的設計參數,圖4中所示的輸出曲線是可能的,其中彩色區域顯示了初級MOSFET的ZVS出現的區域,輪廓顯示了所需的相移。基準測試是在固定的600Vdc輸入和恒定電流負載的情況下進行的,該負載用于具有相移的輸出,然后更改設置輸出電壓。對于10A、15A和20A的輸出電流,效率和緩沖器功率耗散作為輸出電壓的函數進行測量,如圖5所示。

圖4 具有ZVS 區域和恒定相移輪廓的PSFB輸出VI映射

圖5 PSFB效率(左)和緩沖器耗散(右)
從圖5中的結果可以得出幾個結論:
(1)基于GaAs和SiC的解決方案的整體轉換器效率幾乎相同,尤其是在更高的負載電流下。在更高的輸出電流下,由于GaAs有限Trr導致的略高的緩沖器損耗被較低的傳導損耗抵消,以提供相同的整體效率。
(2)由于高水平的緩沖器耗散(即與Trr相關的顯著損耗),該應用中的超快硅效率非常差。由于測得的緩沖器功率電平很高,因此使用Hyperfast Silicon的測試僅限于低功率。
(3)GaAs 和SiC緩沖器功率表現出類似的行為,表明由GaAs有限Trr引起的額外損耗在很大程度上被SiC器件的較高本機電容抵消。
根據這項實證工作,已經開發了一個分析模型來將緩沖器損耗建模為二極管電容和Trr的函數。分析表明,在Trr期間,額外的能量被加載到諧振電路中,然后導致額外的鉗位耗散。因此,對于給定的工作點,緩沖器功率是二極管電容和Trr的函數。在所述的PSFB的情況下,對于500V/20A 輸出的工作點,分析模型可用于預測緩沖器損耗與二極管電容和Trr 的關系。這樣就可以比較三種二極管類型的行為,如圖6所示。
圖6顯示,對于GaAs和SiC,緩沖器功率大致相同,而SiC中的零Trr的優勢被其較高的本機電容抵消。在超快硅的情況下,低二極管電容的好處被高得多的功率水平所淹沒,因為它的反向恢復時間長。GaAs的低本征電容和Trr提供了像SiC一樣的動態性能,并具有減少正向傳導損耗的額外好處。

圖6 Trr和電容的函數的緩沖器功率
在原型PSFB中,變壓器、輸出電感器和PCB布局提供了300pF的總負載電容。圖6中顯示的數據包括所有情況下的基線電容,總二極管電容基于四個二極管的貢獻。
小結
以上就是GaAs二極管在高性能電源轉換中的作用介紹了。在查看整體轉換器效率時,重要的是要了解所有主要的損耗機制,包括由二極管動態特性引起的損耗機制。已經表明,GaAs二極管中低正向壓降、低電容和低/穩定Trr的組合提供了用于軟開關應用(例如相移全橋)的出色特性組合。高增長應用中的高性能電力電子設備,例如電動汽車充電,可以從GaAs 二極管提供的系統級成本降低機會中受益匪淺。
電話:18923864027(同微信)
QQ:709211280
〈烜芯微/XXW〉專業制造二極管,三極管,MOS管,橋堆等,20年,工廠直銷省20%,上萬家電路電器生產企業選用,專業的工程師幫您穩定好每一批產品,如果您有遇到什么需要幫助解決的,可以直接聯系下方的聯系號碼或加QQ/微信,由我們的銷售經理給您精準的報價以及產品介紹

